PA视讯(亚洲区)官方网站-PlayAce AG旗舰
集团首页
English
联系我们
蒙语
English
/
集团首页
/
联系我们
首页
关于我们
党群工作
人才培养
学术研究
团队建设
员工工作
合作交流
雅思考点
PA视讯官方网站概况
组织机构
现任领导
团队队伍
规章制度
党支部
公司工会
教学委员会
旗下产业
研究生教育
员工实践
学术委员会
研究平台
科研成果
学位点
导师队伍
规章制度
团学组织
员工就业
素质拓展
国内合作
国际交流
通知公告
首页
关于我们
党群工作
人才培养
学术研究
团队建设
员工工作
合作交流
雅思考点
您的位置:
首页
→ 正文
通知公告
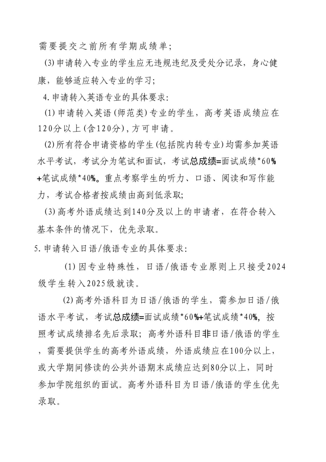
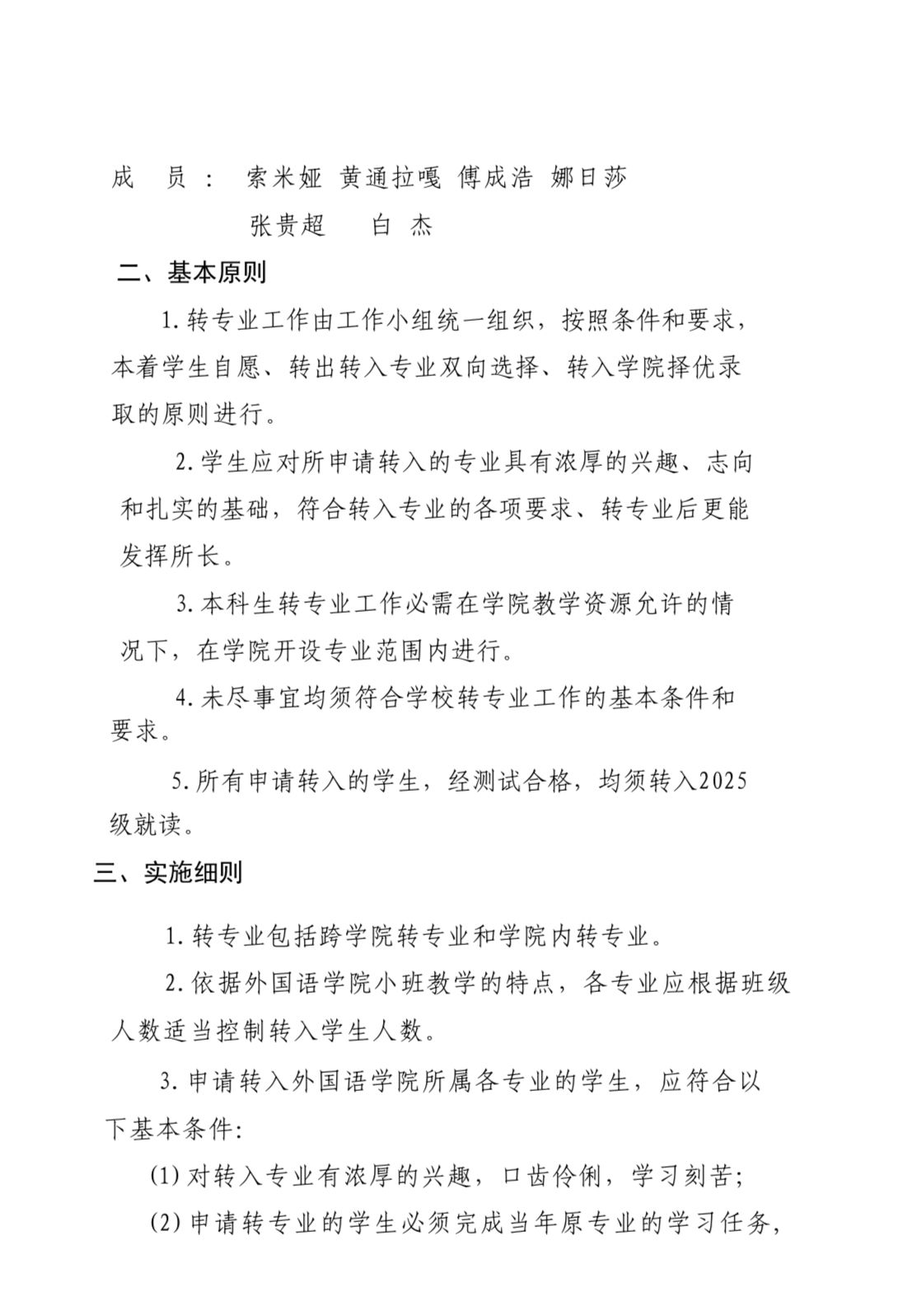
2025年PA视讯官方网站本科生转专业工作实施细则
[日期:2025-04-17]